火绒安全软件

电脑问题求问

查看数: 2654 | 评论数: 5 | 收藏 0
关灯 | 提示:支持键盘翻页<-左 右->
    组图打开中,请稍候......
发布时间: 2025-7-27 14:29

正文摘要:

怎么解决掉amd控制中心的弹窗 我知道是开了独显直连的原因屏蔽掉了核显 但是出门在外想保证一下续航,核显还是用得上,但是老是开机就弹出这玩意出来,英伟达也没这么烦人,最多控制中心打不开而已 ...

回复

无泪啸珉 发表于 2025-7-30 12:23:44
JIANKANG 发表于 2025-7-30 11:49
如果不小心将 AMD Software 直接删除了,可按以下方法解决:
重新安装 AMD Software
官网下载:访问 AMD  ...

不用装了,留着个驱动就行了,780核显一般用不上
JIANKANG 发表于 2025-7-30 11:49:09

如果不小心将 AMD Software 直接删除了,可按以下方法解决:
重新安装 AMD Software
官网下载:访问 AMD 官方网站的驱动下载页面 ,根据自己电脑的显卡型号、操作系统版本等信息,下载最新版本的 AMD 显卡驱动程序安装包。
运行安装程序:下载完成后,找到安装包并双击运行,按照安装向导的提示进行操作。在安装过程中,通常会有选项让你选择是否安装 AMD Software,确保勾选相关选项 。安装完成后,重启电脑,再尝试打开 AMD Software,看是否恢复正常。
解决可能存在的驱动不兼容问题
如果重新安装后,还是出现如弹窗中驱动版本不兼容之类的报错,可参考以下步骤:

卸载现有驱动:
使用官方卸载工具:下载并运行 AMD Cleanup Utility(AMD 官方清理工具) 。运行工具后,它会自动卸载所有 AMD 驱动程序和相关软件,并重启电脑。
手动卸载:打开 “控制面板”>“程序和功能”,找到所有与 AMD 相关的程序(如 AMD Drivers 等 ),右键选择 “卸载” ,卸载完成后重启电脑。
清理残留文件和注册表 :
删除残留文件:手动删除 C 盘下 AMD 文件夹,以及 C:\Windows\System32\DriverStore\FileRepository 中 amd 开头的文件夹 ,同时检查并删除 C:\Users\(用户名)\AppData\Local\AMD 和 Roaming\AMD 目录。(谨慎消除)
清理注册表(操作需谨慎):按 <代码开始> Win + R < 代码结束 > ,输入 < 代码开始 > regedit < 代码结束 > 打开注册表编辑器,按 < 代码开始 > Ctrl + F < 代码结束 > ,搜索 < 代码开始 > AMD < 代码结束 > 和 < 代码开始 > Radeon < 代码结束 > ,删除所有找到的相关注册表项(注意不要误删其他重要项)。
重新安装驱动和 AMD Software:再次访问 AMD 官网,下载最新版的显卡驱动安装包,运行安装程序,选择 “自定义安装”,并勾选 “恢复出厂设置(Factory Reset)” 选项 ,以清除之前的设置,完成安装后重启电脑。
禁用 Windows 自动更新显卡驱动
Windows 自动更新可能会安装与 AMD Software 不兼容的驱动版本,导致冲突。可以按照以下方法禁用自动更新显卡驱动:

在 Windows 11 中,按 <代码开始> Win + R < 代码结束 > 输入 < 代码开始 > systempropertiesadvanced < 代码结束 > 打开系统属性,单击 “设备安装设置” 按钮,选择 “否” 以关闭驱动自动更新‌ 。
也可以将允许通过按流量计费的「连接自动下载更新」配置成禁用,然后把连接的 wifi 属性手动改成「按流量计费」 。这样在安装完官网驱动后,Windows 更新中若有显卡驱动更新,会处于 “正在等待下载” 状态。
联系 AMD 官方支持
如果上述方法都无法解决问题,可以访问 AMD 官方支持页面,通过在线客服、提交技术支持工单等方式 ,向 AMD 专业人员描述遇到的情况,寻求进一步的帮助。
(来自豆包ai)
无泪啸珉 发表于 2025-7-30 11:29:42
JIANKANG 发表于 2025-7-29 19:39
图中是 AMD 显卡相关的报错弹窗,英文内容翻译过来是:
“AMD 软件:肾上腺素版警告
你启动的 AMD 软件版本 ...

AMD Software直接删了
nikocat233 发表于 2025-7-30 09:46:39
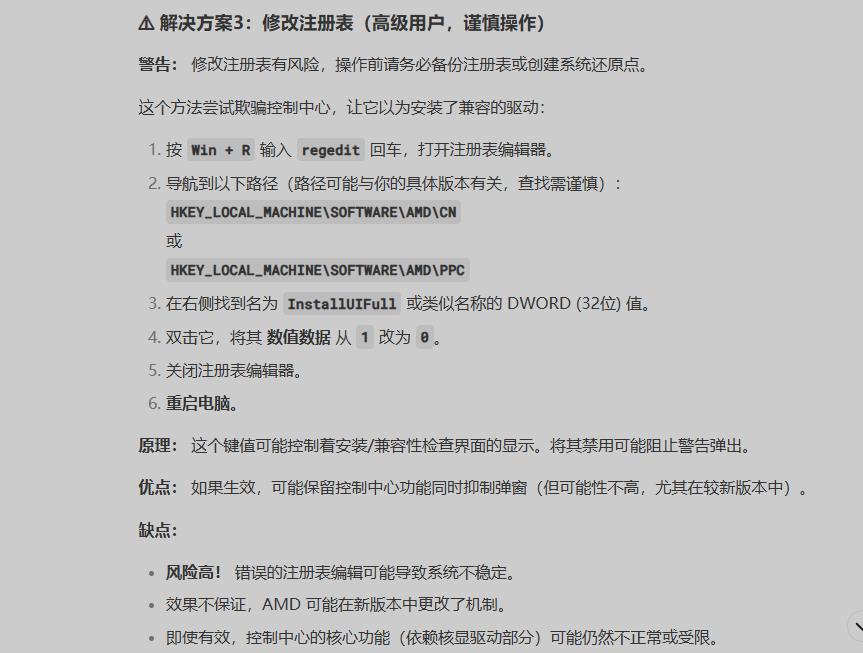
本帖最后由 nikocat233 于 2025-7-30 09:50 编辑

BY DEEPSEEK (我不对真实性负责,谨慎尝试)
对于提到的某些特殊字样 : appwiz.cpl   regedit
HKEY_LOCAL_MACHINE\SOFTWARE\AMD\CN
HKEY_LOCAL_MACHINE\SOFTWARE\AMD\PPC
InstallUIFull
360截图20250730094257192.jpg
360截图20250730094313139.jpg
360截图20250730094325573.jpg


JIANKANG 发表于 2025-7-29 19:39:35
图中是 AMD 显卡相关的报错弹窗,英文内容翻译过来是:
“AMD 软件:肾上腺素版警告
你启动的 AMD 软件版本与当前安装的 AMD 显卡驱动不兼容。
有关如何解决此问题的信息,请访问:https://www.amd.com/en/support/kb/faq/pa-300

出现该问题,是因为你电脑上运行的 AMD Software(AMD 显卡控制软件 )版本和已安装的 AMD 显卡驱动版本不匹配。可能是先安装了某个版本的显卡驱动,之后又更新或安装了不对应的 AMD Software 软件,导致二者无法协同工作。

解决方法:

访问指定链接:根据弹窗中的提示,访问 https://www.amd.com/en/support/kb/faq/pa-300 ,AMD 官网该页面会提供详细的解决步骤和说明 ,按照指引操作。
更新驱动或软件:
更新显卡驱动:打开 AMD 官网的驱动下载页面 ,根据自己显卡的具体型号,下载并安装最新版本的显卡驱动程序,安装完成后重启电脑,再打开 AMD Software。
更新 AMD Software:打开 Microsoft Store(微软应用商店 ),搜索 AMD Software,查看是否有可用更新,若有则点击更新,更新完成后重新运行。
卸载重装:彻底卸载当前安装的 AMD 显卡驱动和 AMD Software ,卸载过程可以使用 DDU(Display Driver Uninstaller,显示驱动卸载程序)等专业卸载工具 。卸载完成后重启电脑,再按顺序重新安装最新版本的 AMD 显卡驱动和 AMD Software 。
(来自豆包ai)
快速回复 返回顶部 返回列表